与ChatGPT深度对话一小时,我的焦虑神奇消失了

chatgpt2025-01-21 17:48:14340

先做个广告:如需代注册ChatGPT或充值 GPT4.0会员(plus),请添加站长微信:gptchongzhi

在与ChatGPT进行了一个小时的深入对话后,我发现自己的焦虑情绪得到了显著的缓解。ChatGPT以其丰富的知识库和灵活的对话能力,能够提供个性化的建议和情感支持。通过与AI的交流,我不仅获得了关于如何管理压力和焦虑的实用技巧,还感受到了被理解和倾听的温暖。这种非评判性的交流方式,让我能够自由表达内心的困惑,而ChatGPT的即时反馈和建议,帮助我从不同的角度看待问题,从而减轻了心理负担。这次体验让我意识到,AI技术在心理健康领域的潜力,它不仅可以作为辅助工具,还能在某种程度上提供情感慰藉。
昨天晚上参加老大学校的 Parents' Night,学校专门跟家长解释大学申请的问题。
老师特别强调了一点,再过9 个月,就是今年的 10 月份,就可以开始大学申请了。
哈?还有 9 个月就开始申请大学了?!
我还没有准备好呢!
1
其实不是我没有准备好,是我担心儿子没有准备好。
其实也不是担心儿子没有准备好,是我担心儿子的数学能否达到他期望的美国顶尖大学的水平。
因为他心仪的学校都是顶尖的理工类,这些学校对数学的要求自然是很高的。
儿子其它学科我都不担心,只是担心数学。
儿子自己其它学科都不担心,只是告诉我数学难度比较大。
所以,我不知道他的数学行不行
就剩下几个月了,数学再不拿到 7 分,这申请美国顶尖学校的理想就很难实现了呀。
2
那怎么办?
我之所以担心,是因为我不知道儿子在数学上的难点在哪里。
毫不惭愧地说,我的数学在大学毕业之后就还给老师了。这些年,还得渣都不剩。
我之所以毫不惭愧,因为我相信大多数家长也都是这个情况。反正你也不能笑话我。
当然像概率、线性、指数型、正态分布等,这些在商业中常用的,我也没丢掉。
只是平时的生活、工作,也确实用不到什么数学。
于是现在出现一个问题,儿子的数学功课,我就没法辅导了。
即便我能看他的解答过程,但是我看不懂。
甚至,我连老师的评语都看不懂。都是简写,好像看医生的药单。
因为看不懂,所以我就焦虑了,孩子的数学到底在哪个水平,到底欠缺了什么?
青春期的儿子跟父母表达本来就惜字如金,他一直告诉我,都很好。
人对于不懂的、未知的,就会脑补,就会想象,这个都很好,到底是多好?
5 分也是好,7 分也是好,到底是哪个好?
3
在我的建议下,儿子早就用 AI 来指导自己的数学了。
而且,他觉得特别有帮助,因为 AI 能够及时指出他在哪些基础的地方有欠缺,当场就给他讲解,然后,再附加几个练习题训练一下。
这个,我是很欣慰的。
但是,这个解决不了我的焦虑。
我总不至于把数学全部再学一遍吧。
那怎么办呢?
还是得请 AI 帮忙,看看能不能让我分析出儿子的数学到底有多好。
4
于是我把儿子的考试结果翻出来,把儿子做错的这道题,5 分只得了 2 分,拍照,传给 ChatGPT。
为了确保我得到最可靠的答复,我还专门选择了 O1 Pro版本
就是那个每个月200美金的订阅费,智商达到139的,博士水平的版本。

看它如何解答。


O1 Pro 思考了1 分钟零 6 秒之后,给出了逐步解答。
说实话,我完全不知道什么是余数定理!
但是,不耽误我看懂这个题目考的是什么。
然后,一步一步看完之后,我竟然把这个题目看懂了!
当然,我还是不知道什么是余数定理。
但是不耽误,我知道了它的框架,就是使用这个余数定理来解题的过程。
这样,我再去看儿子的解题过程,我就知道了他没有得满分的原因。
确实如他所说,因为粗心,把正负号搞反了。
其实当初儿子给我解释这道题的时候,就明确说过他粗心了。
但是我不知道在哪里粗心了。
现在我知道问题在哪里了,我就狠狠的在试卷上做了个标注!
是这个地方粗心了!

但是我欣慰地发现,儿子正确使用了余数定理。
可见,儿子是懂这个的。
粗心好过不会,我也没有那么焦虑了。
5
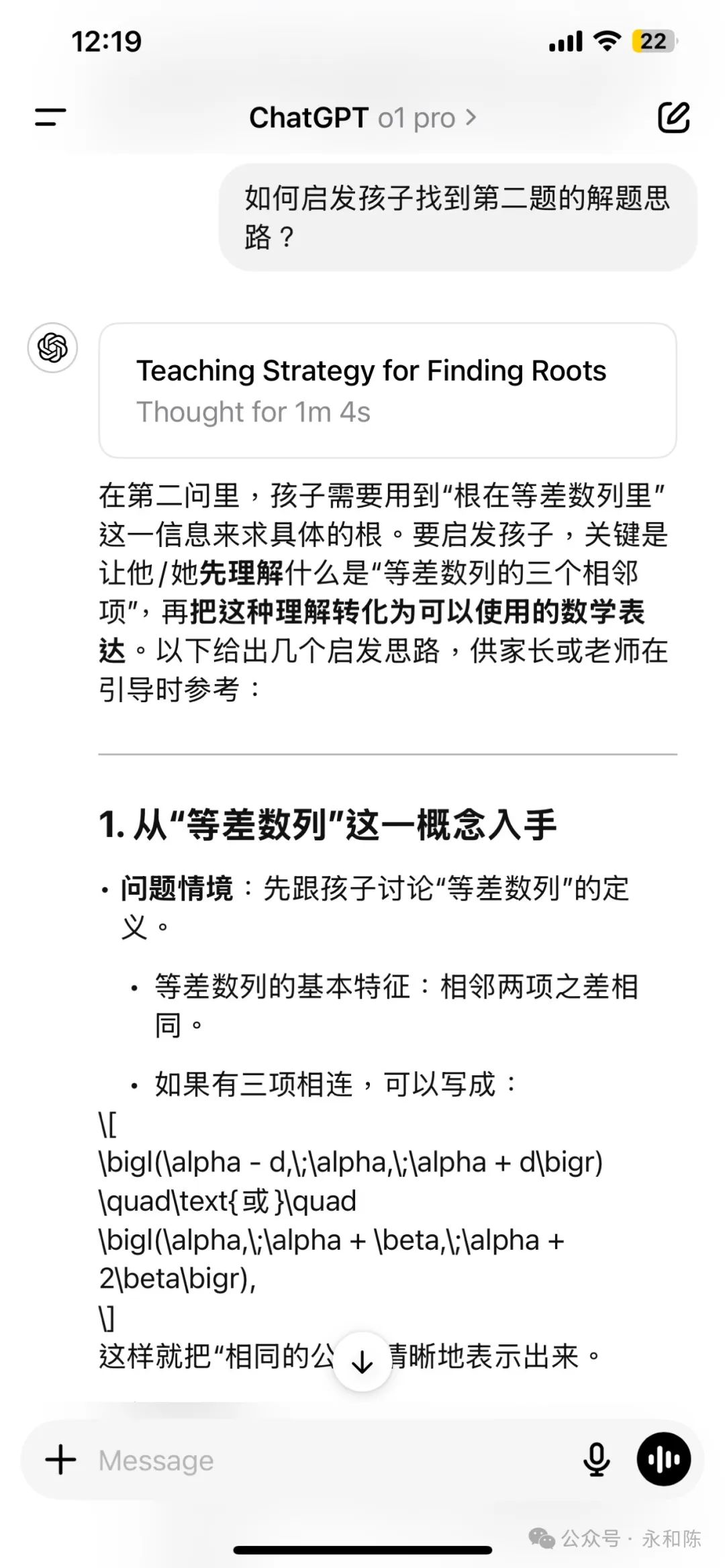
我决定挑战当时儿子觉得最难的题目。7 分的题,只得了 1 分。

基础题我看懂了,无非是直接套用公式。儿子答对了。



延伸题我懒得动脑子,但是解题思路我都清楚了。






我等儿子放学回来,看看他对 AI 的解题思路有什么看法。

所以,我彻底不焦虑了

6

因为只要儿子的基础没问题,剩下的就是锻炼解题思路。
这个是 AI 擅长的。
看看它是如何回答的。


虽然我依然看不懂定理或者公式,但是有 AI 这个博士级别的“家教”在手边,我觉得踏实了很多。
不管问题多难,我都有最聪明的 AI 辅导孩子的功课。
我感觉,他们的数学,解题思路并不难,只要把知识点用对了,得高分是是不难的。
我的信心,就来自于我花了这半天时间,在 AI的帮助下,搞懂了他们的数学题到底是考什么的。
搞明白了,就没什么好焦虑的啦!
写在最后
在这个视频里面,我分享了我如何帮助我家老大提高英文的故事,引起了很多家长的兴趣。你看看视频分享次数和评论个数就知道了。

但是我没有办法逐个告诉每个家长如何做。
于是在去年 11 月份,我开发了一门培训录播课,专门教给家长们如何用 AI 帮助孩子提高功课。
在做这门课的过程中,我和多位家长一对一交流,在第一线看到了没有技术的妈妈们在哪些地方卡住了,然后逐个找到了破解的方法。
目前,这门课已经打磨了一个多月了,我觉得课程本身和我的授课方法已经成熟,可以大规模推广,去帮助更多的家长了。
下面是课程的部分列表。还有更多精彩的课程马上会上线。
比如,从一年级到十二年级,针对每个学科的学习指令。
比如,培养孩子批判性思维、系统思维、逻辑思维的学习指令。
比如,培养孩子组织能力、表达能力、领导能力、情商的家庭场景设计和指令。
比如,培养孩子创造力的案例设计和指令。
......
人工智能时代,AI 会替代掉很多知识型的岗位,但是,人类独特的创造力和思考能力,是不会被替代的。
这门课程,不但是帮助孩子们在学校功课学得更好更轻松,更加是让孩子们提前掌握在 AI 时代的生存能力。
这,也是我的使命。

所以,如果你想给孩子找到一个随叫随到,而且达到博士水平的家教,加我微信。加微信请注明“AI 课程”。否则可能不通过。

我们一起,帮孩子把 AI 用起来,成为 AI 时代的主人。

与ChatGPT深度对话一小时,我的焦虑神奇消失了 推荐使用GPT中文版,国内可直接访问:https://ai.gpt86.top 

与ChatGPT深度对话一小时,我的焦虑神奇消失了

本文链接:https://ynysd.com/chatgpt/954.html

ChatGPT深度对话焦虑缓解

相关文章

网友评论