先做个广告:如需代注册ChatGPT或充值 GPT4.0会员(plus),请添加站长微信:gptchongzhi
咱们今天来聊点实在的——如何让 ChatGPT 的回答更像"人话"。我们都知道,ChatGPT 是个强大的工具,无论是写文章、做研究还是帮忙解答问题,它都能派上用场。但是有时候,它的回答吧,怎么说呢,有点儿太“机器人”了,不够接地气儿。
推荐使用GPT中文版,国内可直接访问:https://ai.gpt86.top
想想看,如果你让它帮你写个温馨的生日祝福,它却给你整了一篇"亲爱的朋友,祝你生日快乐,愿你未来事业蒸蒸日上",那感觉是不是有点儿像收到了领导的发言稿?
所以,今天我们就来聊聊,如何让 ChatGPT 的回答更自然、更像朋友聊天时的随意轻松,让它的"人话"技能上线。
如果你还不知道怎么开通订阅ChatGPT plus,可以看看往期文章👇:
ChatGPT Plus 如何购买?GPT4 如何升级(2024 GPT4、GPT4.0 升级最新详细教学)
了解 ChatGPT 的基本机制
在进入正题之前,咱们先来搞清楚一点:ChatGPT 是怎么工作的?别担心,我不会讲得太深奥,只是简单科普一下。
ChatGPT 其实是一种基于海量数据训练出来的人工智能模型,说白了,它的“知识库”里装满了来自互联网上各种各样的文字信息。它通过学习这些数据,来猜测我们提出的问题最可能的答案。听上去挺聪明对吧?但正因为它是基于数据的,所以有时候回答就会显得太“学术”或者“正式”。
想象一下,ChatGPT 在面对你的问题时,它会从它的大脑(也就是训练数据)里快速搜索出它觉得最合适的答案。但是,这些答案有时候太“标准化”,甚至有点儿“死板”。这就是为什么有时候你觉得它回答得不太像“人话”,更像是从某本教科书上直接抄下来的。
了解了这一点,我们就能更有针对性地调整提问方式,来引导它给出更自然、更有温度的回答。别担心,这些小技巧很简单,接下来我会一一分享给大家!
利用风格和语气
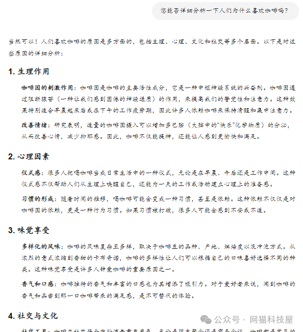
如何让 ChatGPT 像人类一样写作的关键因素之一是模型模仿各种写作风格和语调的能力。打造合适的语调需要明确说明你的要求。例如,你可以指定一种随意、正式或有说服力的风格,同时提供与你的主题相关的背景。
例如:
正式语气:“你能否详细分析一下人们为什么喜欢咖啡吗?”

随意的语气:“你能解释一下为什么人们喜欢咖啡吗,但要像我们边喝咖啡边轻松聊天一样?”

相信你也看出了上面两种语气带来的不同回答了吧
通过引导 ChatGPT 采用特定的语气,它可以创建与人类交流更紧密产生共鸣的文本。
此外,加入个人轶事或相关场景可进一步使输出更具人性化。
例如,在讨论咖啡时,你可能会问:"你能讲述一下咖啡文化如何影响某人的早晨习惯吗?"这个提示邀请模型编写一个感觉个性化且引人入胜的故事。
融入情感和个人风格
为了有效地学习如何让 ChatGPT 像人类一样写作,我们应该注重在文本中融入情感和个人风格。
人类通常通过故事、经历和感受进行交流,融入这些元素可以产生更具关联性和影响力的内容。
在制定提示时,你可以问:"你能用情感语言讲述一个人发现自己对爱好的热情的故事吗?"这会鼓励 ChatGPT 创建一个能引起读者情感的叙述,使其感觉更人性化。

此外,使用惯用语、口语和修辞手法可以增强文本的情感共鸣。
例如,与其简单地说"她对升职感到非常高兴",更人性化的说法应该是"当她努力工作终于获得升职时,她感觉自己欣喜若狂。"这不仅传达了情感,还为读者描绘了一幅生动的画面。
语境意识和相关性
如何让 ChatGPT 像人类一样写作的另一个重要方面与语境意识有关。
对语境的连贯理解,包括对时事、文化细微差别或与对话有关的具体细节的引用,对于生成引人入胜且相关的内容至关重要。
例如,在讨论最近的技术进步时,与其使用"人工智能正在改变世界"这样的通用功能描述,不如使用更具情境意识的提示:"人工智能如何影响 2023 年的就业市场?"这鼓励 ChatGPT 根据最新发展情况引入具体信息,使讨论更加及时和相关。
利用上下文还涉及识别受众。根据受众的知识水平或兴趣定制提示可以提高生成文本的质量。
例如,当面向精通技术的受众时,你可能会问"讨论量子计算对加密方法的影响",而更广泛的受众可能需要更简单的问题,例如"解释量子计算的基础知识及其重要性"。
增强可读性和参与度
让 ChatGPT 像人类一样写作的实用方法主要在于提高可读性和参与度。将信息分解为可读部分、使用要点以及合并标题和副标题可以创建更易于理解且更具视觉吸引力的内容。
在要求内容创作时,你应该指定所需的结构。
例如,"你能以要点的形式列出冥想的五大好处吗?"或"撰写一篇关于气候变化的结构化文章,并附上标题和副标题。"这有助于生成自然流畅且能吸引读者注意力的格式化响应。
此外,让 ChatGPT 考虑用户体验元素可以增强参与度。
例如,建议“在内容中加入一个问题以鼓励读者互动”,这样模型就可以以一种直接吸引观众的方式来构建文本,促使他们批判性地思考或反思这个话题。
迭代和反馈
掌握如何让 ChatGPT 像人类一样写作的一个重要策略是持续的迭代和反馈。迭代地与模型互动可以提高响应的质量。收到回复后,评估其优缺点以指导你的下一个提示。
例如,如果初始输出内容丰富但缺乏个人风格,你可以跟进提示,例如"你可以重写它但包含与主题相关的个人故事或轶事吗?"这种迭代方法不仅可以改进文本,还可以通过协作过程创建引人注目的内容。
此外,直接在提示中提供反馈也很有价值。如果你希望强调某种特定的风格或元素,你可以说"使其更具对话性"或"在叙述中添加幽默"。这增强了 ChatGPT 调整其写作风格以满足你的要求的能力。
在某些情况下,如果第一次尝试没有达到预期的语气或内容,则进一步优化提示,直到它更符合你的愿景,这一点至关重要。通过实验和精确表达你的期望,输出将逐渐演变,展现出更人性化的品质。
最后有话说
AI现有的学习数据让它像一个"百事通"一样,很直接地就给你一堆答案,而我们之所以能一眼看出是不是AI的回答,也取决于它的回答语气、方式,客客气气的,大量的"您",条例清晰,永远的"首先其次再者最后总之"...
如果想要像人一样输出答案,那就得给AI"喂"风格,只有给它加以情感,它才能实现讲"人话"的效果!
还是我最常提的一句话:AI回答的质量取决于问题的质量



网友评论